来源:厅运输处
发布时间:2019-03-29 16:21:19
点击量:8220
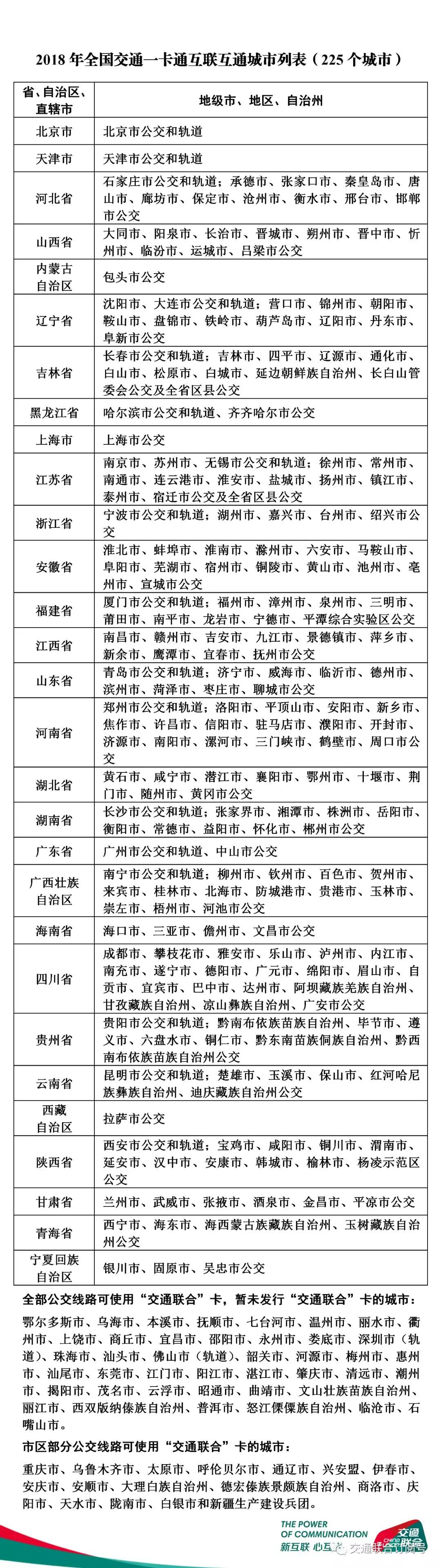
交通一卡通互联互通项目是交通信息化建设的重要组成部分,也是交通运输部为民办实事项目之一。截至2018年底,我省省级及12个市级交通一卡通平台建设全部圆满完成,使用交通一卡通互联互通卡刷卡可以乘坐全省12个地市公交车、西安地铁,该卡同时与北京、广州、深圳、成都、南京等全国近225个城市公共交通工具实现一卡通用,预计今年底可在260个城市刷卡使用。按照交通运输部要求,我省将进一步拓展交通一卡通互联互通项目的服务范围,重点推进区县互联互通、扩展交通运输方式、积极推进移动支付技术在交通运输领域的应用,努力为广大人民群众出行提供更加便捷的服务。

