来源:陕西省高速公路收费中心
发布时间:2019-04-22 22:22:48
点击量:3192
2019年劳动节高速公路小型客车免费通行时间为5月1日0时至5月4日24时,高速公路以车辆驶离出口收费车道的时间为准,普通公路以车辆通过收费站收费车道的时间为准。为做好劳动节期间高速公路安全保畅,方便人民群众安全便捷出行,节前我省根据近期流量变化规律、劳动节出行特点及群众需求,对高速公路通行形势进行了分析预判,预测了可能出现拥堵的路段及站点,供大家出行参考。
一、高速公路网整体流量预测
受踏青旅游以及免通政策叠加影响,高速公路在劳动节期间交通流量较平日增长较多。加之今年小长假比往年多一天,受此影响,长途出游车辆增幅预计将高于往年。经分析预测,2019年劳动节小长假我省高速公路交通流量将达780万辆,平均每日约195万辆,较去年同期增长约11%,是平日流量的2.2倍。其中小客车车流量占比约87%,日均流量约为170万辆,同比增长约10%。
二、高速公路网高峰时段预测
根据往年小长假流量变化规律,预计2019年劳动节最后一天(2019/5/4)流量最大,当日流量为平日的2.26倍。劳动节期间每日9时-12时、16时-19时是高峰时段,高速公路通行车辆较多,重要城市收费站容易出现拥堵排队现象,请司机朋友尽可能合理安排时间错峰出行。
三、流量较大收费站预测
劳动节流量较大的收费站预计主要集中在西安周边。从收费站出、入口流量来看,出口流量(下高速)较大的前十个收费站为:灞桥、三桥、曲江、汉城、高新区、长安、六村堡、临潼、新阿房宫、咸阳;入口流量(上高速)较大的前十个收费站为:长安、高新区、灞桥、曲江、咸阳、三桥、机场西、临潼、新筑、渭南西。

四、流量较大路段预测
2019年劳动节小长假,预计西渭高速(入西安方向)、西耀高速(入西安方向)、西禹高速(禹门口方向)车流量较平日将有大幅增长。
五、热门景区流量预测
陕西省高速公路劳动节期间流量较平日增长较多,去往兵马俑、延安、法门寺、华山等热门景区的高速公路出入口通行压力大。详细预测情况见下表。

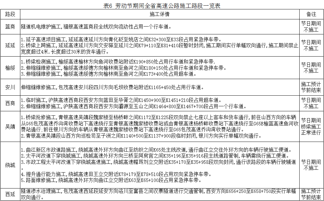
六、施工信息
劳动节期间,全省高速公路施工情况如下,请通行施工路段的车辆提前减速、谨慎通过。 
七、提示信息
(一)路况服务信息获取渠道
劳动节长假期间,陕西交通服务热线(12328&12122)24小时提供热线电话服务,每日定时省内多家广播电台播报即时路况,并通过“陕西高速通”APP、“陕西交通12122”微博、微信、官方网站(http://jtyst.shaanxi.gov.cn/sfzx)、《行车指南》等渠道发布相关出行信息。
(二)交通服务热线电台路况播报频段及时间
(三)投诉受理
您对我们高速公路工作人员提供的服务有任何不满和质疑,均可当面要求做出合理解释及纠正,如果您的合理要求和权益受到侵害,可向陕西交通服务热线(12122)或陕西交通运输服务监督电话(12328)反映,我们将及时受理处置您提交的投诉举报。
(四)求助救援
劳动节期间陕西交通服务热线(12328&12122)24小时开通求助救援通道,当您在高速公路的行驶过程中遭遇突发状况,您可直接拨打热线电话029-12122求助,我们将快速响应,联系路段工作人员妥善解决。
(五)“三秦通”业务
截至目前,我省已与建设银行、工商银行、中国银行、招商银行、邮储银行、光大银行、西安银行、民生银行、华夏银行、农业银行等10家银行建立“三秦通”合作关系。劳动节期间,我省交通自营网点未央营业厅暂停营业,三桥、阿房宫、咸阳东、杨陵、宝鸡自营网点正常上班,工作时间为8:30-17:30,交通“三秦通”储值卡可在全省西安银行ATM自助设备充值。各合作银行营业状态及时间,您可直接拨打热线电话029-12122或关注“陕西交通12122”官方微信,获取营业网点信息及联系方式后,提前致电了解。
ETC用户在劳动节免费期间通行高速公路时,建议尽量选择相同类型车道出入高速公路,即“ETC入ETC出” 或 “人工车道入人工车道出”,可尽量避免“免费-收费”切换期间,产生因“无入口信息”或“未形成完整交易”给您带来的通行不便。
(六)其他事项
节日期间陕西高速公路公众出行服务平台“路况视频直播”、“智能客服”、“车主爆料”等功能均可正常使用,劳动节期间我省高速公路将在部分收费站服务区开展视频直播活动,司机朋友可下载“陕西高速”APP或添加“陕西12122”微信小程序参与互动、查看路况。获取更多出行资讯请拨打029-12122或029-12328获取,遇忙也可通过“陕西交通12122”微信服务号、“陕西12122”微信订阅号、新浪微博及陕西省高速公路收费中心网站自助查询。

